ゴトーユニット4WAYマルチアンプ・システム

システム構成

ゴトーユニット4ウェイ・マルチアンプ・システム構成図

 変更に変更を重ね、作っては壊し、作っては壊しを重ねて、ここまでたどり着いた。

チャンネル・デバイダー内臓パワー・アンプ

  低音域を除き、CR型のシンプルな6dB/octで帯域を分割している。6dB/octは帯域のオーバーラップが大きくなるが、スピーカーが優秀ならば、帯域のつながりと音の純粋性という相反する問題点を解決してくれる。低音域と中音域のクロスオーバーは12dB/octにした。理由は、低音域が中音域のホーン・スピーカーに被らないようにしたためである。 

 ゴトーユニットは能率が110dB/W程度もあり、パワー・アンプの出力は2Wもあれば十分である。そこで、パワー・アンプは超低歪率オペアンプにドライブ用の低出力型パワー・トランジスターを追加して、高ドライブ型の超低歪率オペアンプにした。ゲインは0dBで良いのだが、NFBを安定に掛けるために6dBとした。
  

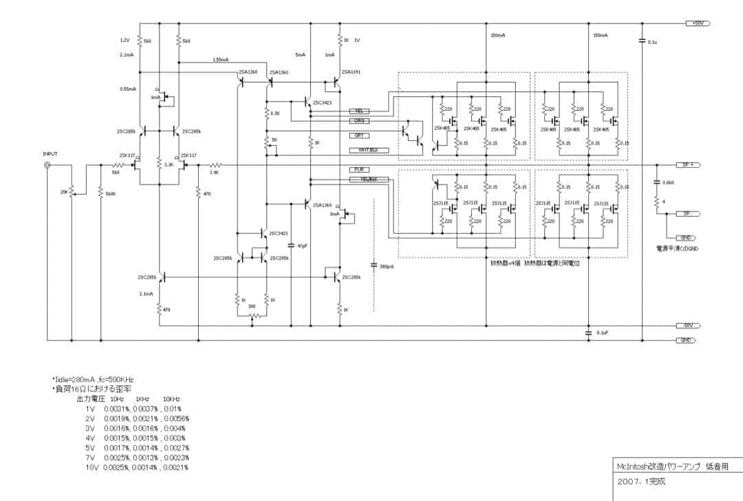
チャンネル・デバイダー内臓パワー・アンプの全回路図とアンプ内部の写真

 

パワー・アンプのプリント基板部品配置図 

パワー・アンプのステップ・レスポンス


上のの写真のように、ステップ・レスポンスもリンギングが出ることもなく安定している。  

フィルター特性(設計値)


 低音域と中音域は12dB/oct、それ以外は6dB/oct

システム全体の周波数特性 

 中音に対して中高音を-3dB、高音を-2dB下げている。中高音と高音を中音と同じレベルにすると、周波数特性には顕著に現れないが、録音によってはヴァイオリンの音の高音域がきつくなりすぎて聴きずらくなる。

 
 低音の100Hzを中心とするピークは、部屋の共鳴によるものと思われる。中音と中高音のクロスオーバ付近にディップが見られる。ウーファとスコッカーの極性を正相にしても逆相にしても現れる。それ以外は、ほぼ平坦な特性をしており、素直な特性だと言える。
 

電源

 電源はアンプの命である。人間にとっての水や食事のようなものである。アンプの出力に対して、常に安定していることと、十分な余裕があることが求められる。リップルやノイズは可能な限り小さくする。ノイズには外部の電源ラインから侵入する様々な外来ノイズがある。

 これらの条件を満たすために、チョーク・インプット方式を採用した。LCフィルターであるから、整流後の60Hzのリップルを最小化してくれる。平滑コンデンサーの容量は可能な限り大きくする。現在は下記の回路図に22,000μFを追加して、トータルで66,000μFとしている。
 
 チャンネル・デバイダー内臓アンプは、バランス型回路であるから。トータルの回路電流は入力信号に依らず常に一定である。これはチョーク・インプット方式のレグレーションの良さを100%活用できる。
 チョーク・インプットでは平滑用のケミコンへの過剰な電流が抑制される。これはケミコンの周波数特性への要求を緩和させるだけでなく、寿命を延ばすことにもなる。
 

スピーカー保護回路

 チャンネル・デバイダー内臓アンプに組み込んだスピーカー保護回路である。万一直流成分がアンプ出力に出た場合に、リレーで回路を遮断してスピーカーを保護する。また、電源スイッチのオン・オフ時の雑音がスピーカーに加わらないように遮断する。

スピーカー保護回路 の部品配置と写真 

 
 

 低音用アンプ  

 低音用アンプはウーファとゴトーユニットの能率の差から、19dBのゲインをもたせている。回路はfolded cascade型の基本回路を高耐圧化したものを用いている。McIntoshが古くなり調子が悪くなったので分解し、出力トランスを外し、電源と放熱器をそのまま利用して改造した。

 低音用アンプ回路図
 

 MCカートリッジ専用フォノ・アンプ  

 アナログのLPディスクも聴けるように、MCカートリッジ専用のフォノイコライザーを製作した。MCカートリッジの出力は0.3mV程度と小さいので、アンプに要求されるのは第一に低雑音である。このために、高gmのJ-FETを5パラレルとし、G-S間のバイアスを0Vにして、動作電流をIdssに等しくしている。これにより、デバイスが実現できる最小の低雑音を実現した。
 
 回路構成は、20dBの超低雑音アンプ、33dBのRIAAアンプ、23dBの電圧増幅アンプの3段からなる。トータルゲインは75dBである。初段の電源ノイズを低減させるために、安定化電源の後に強力なリップルフィルターをおいた。これにより、電源のリップル成分によるノイズを完璧に除去している。これらの対策により、聴感においてもノイズは全く聴き取れないレベルに抑え込むことができた。
 
 

MC専用 フォノ・アンプ回路図
 

部屋のデッドニング

部屋の概要 

 我が家は海抜約1000mの高原地帯にあり、夏は冷涼であるが 冬は−10℃以下にもなる。冬を快適に過ごすために、今は標準的になっている高気密断熱構造にした。壁は外から、サイディング、防湿シート、断熱材、石膏ボードまたはコンバネ、部屋の内装はパイン材の板張りである。天井もパイン材の板張りで、その上に断熱材が乗っている。床はフローリングで、その下には断熱材が敷いてある。天井高さは2.7m、部屋の広さはおよそ18畳である。

部屋の平面図

天井の吸音板


 
天井に取り付けた吸音板。ベニヤ板で組まれた三角形の中に、グラスウールが詰められている。天井の両端の2箇所と中央部に2箇所の計4箇所に取り付けた。
 

  建物の断熱材と板張りの効果で、低音の吸音はある程度なされるものと期待していた。しかし、38cmウーファ4本から出る低音のエネルギーは相当なもので、100Hz付近の定在波には悩まされた。また、直方体の部屋なので、フラッターエコーがひどかった。
 対策として、

  • 部屋のコーナーに低音が集中するのを防ぐため、スピーカの後ろにグラスウールを詰めたダンボール箱を重ねて置く。
  • 部屋の後ろのコーナー(左)に吸音ポールを設置。
  • 部屋の後ろのコーナー(右)には吸音を兼ねてCD棚を設ける。
  • フラッターエコーと定在波の影響を軽減するために、天井の音圧のピークとなる部分に、ベニヤ板で三角形の吸音板を取り付け、内部にグラスウールを詰める。(右上の写真)
  • 壁に額を掛け、本棚を置き、ジュータンを敷を敷く。 

対策前後の部屋の音響特性

 対策前後の音響特性である。対策前には顕著に現れていた100Hz付近での定在波、1.2KHz付近のピーク、3~4KHz付近のディップが改善された。音の印象としては少しデットになり過ぎた感もあるが、録音ソースの音をより明瞭に再現できるようになり、録音の意図や違いがはっきりと聴き取れるようになった。
 

装置の音について

音作り

 旅行でウィーンとザルツブルクを訪れた折、ウィーンフィルを楽友協会の大ホールで聴く機会を得た。中低域の豊かな響き、緩やかに下がる高域、音楽を心ゆくまで楽しめる素晴らしい音であった。
 この衝撃から、オーディオ感が変わった。現在は、ウィーンフィルの音が再現するように、中音域に対し高音域をなだらかに下げ、低音域を以前より持ち上げている。いろいろな録音のCDを聴いてみたが、この方が豊かな音になり、音楽そのものを楽しめるようになった。 
 

音の定位

 この音の定位というのは、オーディオ独特のものである。ステレオという方式が生み出した一つの現象である。しかし、生演奏では音の定位など気にする人は誰もいない。そもそもコンサートホールで目を閉じて演奏を聴けば、楽器がどこで鳴っているのか判らないであろう。音はホールの空間に響き渡って聞こえる。定位などというものは存在しないといってもよい。
 オーディオの究極の目標はホールの音であるが、ステレオ方式である以上、音の定位だけは別である。オーディオ装置は音の定位が良くなければならない。音の定位はステレオとしての機械の性能の良し悪しを判断する、重要な項目の一つである。  
 

ピアニッシモの美しさ 

 音の良さのもう一つの判断基準は、ピアニッシモの美しさではないかと思う。かすかな音の響きが再現できるかどうかが、音全体の品位と雰囲気を決めるように思う。はっとするような臨場感は、微弱な音の高い再現能力から生まれるのではなかろうか。
 美しい音だけれども物足りないとか、あるいはきれいな音だけれども臨場感に乏しい音というのは、音の余韻が消えてしまうとか、ピアニッシモの音の輝きが失せてしまうというように、微弱な音の再現力が弱いからではなかろうか。このシステムになってから、音の余韻とピアニッシモの響きがよくなった。小さい音も輝きを失わず、ピアノの弱音が美しく響く。コーラスの響きが空間にすーと消えていく感じが、生の音に近づいた。弦の繊細な響がよく再現されるようになり、さざ波のような弦楽合奏の音がよりよく再現できるようになった。オーケストラでもソロ楽器の響きが細部までくっきりと浮かんでくるので、聴いていて楽しい。
 6dBパワーアンプの本質は、途中で音を必要以上に減衰させないということである。目的はSN比(全高調波歪率)を悪化させないためである。パワーアンプの電圧ゲインが高いと、パワーアンプの直前で信号の電圧レベルを下げなければならなくなる。そうすると、パワーアンプの雑音レベルに信号レベルが近づくことになるから、SN比(全高調波歪率)が悪化することになる。最近のパワーアンプは雑音レベルが低いからそのようなことは無いが、過去においてはスピーカーからパワーアンプの残留ノイズが聞こえる装置があった。  
 6dBパワーアンプでは、通常の試聴レベルが、パワーアンプのSN比(高調波歪率)が最大(高調波歪率が最小)となる領域で得られる。このことが、ゴトーユニットの微弱な音の完璧な再現力と相まって、消え入るような小さい音でも生き生きと再生できる結果になっている。  

 

等身大の音

 ソロ楽器や室内楽では、生演奏と同じレベルまで音量を上げると、正に目の前で演奏されているように感じることができる。等身大の音と言える。演奏会でもこんなに細部までは音を聴くことはできないだろう。生のオーケストラの豊かで柔らかな響も聴くことができる。       
  オーケストラの大音量の音はどうか。ゴトーユニットは能率が高いため、パワーアンプの出力は十分すぎるくらいに余裕がある。オーケストラのフォルテッシモでも全く揺ぎ無く再生される。ウーファも強力な電源とパワートランジスターを6パラにして駆動しているので、力負けすることはない。ただ、オーケストラのあのスケール感までは難しい。音の透明感もやはり生の音には及ばないが、満足すべきレベルにはあると思う。     
 

オーディオ遍歴

エレクトロニクスとの出会い                   

 私の父は国語の教師であったが、趣味と実益を兼ねてよくラジオを組み立てていた。小学生の私は傍らでそれをじっと見ていて、真空管、バリコン、コイル、抵抗やコンデンサーという不思議な部品の世界にすっかり魅了されてしまった。これがきっかけとなり、ラジオ作りからオーディオの世界へとのめり込んでいくことになった。
 
 当時『電波科学』という雑誌があり父が購読していたので、これを読みふけって、作れそうなものを何とか部品を工面して、理屈も解らないままにただその通りに作っていた。雑誌に出てくる「秋葉原」に行ってみたいものだと憧れ、どんなところだろうかと思い描いた。
 
 エレクトロニクスの世界に自然と興味を持つようになり、工学部から修士課程では電子工学を専攻した。学友にオーディオ仲間がいて、オーディオ談義に花を咲かせたり、装置を聴きに行ったりした。秋葉原のオーディオ店にもよく足を運んだが、学生で金がないから欲しくても何も買えなかった。友人とあれが良いこれが良いと、話だけで満足するしかなかった。この友人とは今も親交があり、お互いに尋ね合って装置の聴き比べなどを楽しんだ。
 
 大学を卒業してNECに入社した。最初の年は会社の寮住まいであったが、同室の同僚も音楽とオーディオが好きで、よく音楽とオーディオの話に花を咲かした。当時はオーディオ・ブームであり、会社の同僚の中にも数人のオーディオ・マニアがいて、オーディオ談義や、装置の聴き比べや、秋葉原への買い物に連れ立って出かけたりしたものである。
 
 最初の仕事はオペアンプの設計と開発であった。半導体デバイスやプロス技術および電子回路の深い知識と経験はこのときに培われたものである。この知識と経験を生かし、ようやくのことオーディオ回路を、自分のアイデアを生かしながら自由に設計できるようになった。世の中にあるオーディオ回路をみると、オペアンプ回路を簡略化したものでしかなかった。仕事で得た知識と経験を生かしてオーディオ回路のアイデアを出すことは、大いに気晴らしにもなった。
 
 私は生来新しいものが好きで、技術革新にはすぐ飛びつくほうである。真空管からトランジスターへ、アナログからディジタルへ、躊躇なく直ちに乗り換えた。従来技術の欠点がいつも不満であったので、真空管が良いとかとか、アナログが良いとか思ったことは一度もない。CDが出た直後に、手持ちのLPを全て処分し、CDの購入に当てた。
 
 当時のCDは、ディジタル信号処理、DAコンバータやIV変換用オペアンプの性能が未完成であったため、まだ硬く刺激的な音であった。そのためか、アナログの方が音が良いという意見が根強かった。また、CDの広いダイナミックレンジに十分に対応できるアンプやスピーカでないことも手伝ってか、アナログ信奉はその後も生き残り続け、可聴限界以上の超音波の生理的効果にまで発展した。今でも、真空管がよいとかアナログが良いという人達が存在するが、私には理解できない。ノスタルジーの世界なのかもしれないと密かに思ったりしている。
 
 真空管と異なり、トランジスターにはnタイプとpタイプのバイポーラ・トランジスター(Bip. Tr)、接合型電界効果トランジスター(JFET)、絶縁ゲート型電界効果トランジスター(MOSFET)とがある。何れも長所と欠点があるが、この長所を組み合わせてオーディオ回路を組むことは楽しいことである。半導体デバイス物理を知り尽くせば、理想的なオーディオ回路を実現できる。集積回路やLSIでは難しい(技術的には可能であるが)これらのデバイスを自由に組合すことができるのも、ディスクリート回路の妙味であろう。
 

妻の父との出会い

  家内の父はデューイやルソーが専門の教育哲学者であったが、オーディオが趣味であった。エレクトロボイスのパトリシアンという大きなスピーカを自作して愛用していた。私には過去の古びた音がしたが、最後まで手放さず、改良に改良を続けていた。会うたびに「音が良くなった、良くなった」と言っては、楽しんでいた。
 
 父は戦後にアメリカに留学し、当時の圧倒的なアメリカ文化に浸りその影響を強烈に受けたものと思われる。オーディオは国産はだめで、米国製に限ると信じており、私が国産にも良いものがあるといっても耳を貸さずMcIntoshのアンプなどを信奉していた。たしかに当時はまだ国産の高級品にはブランド力の無い時代であった。
 
 残念ながら私とはオーディオの方向が異なっていた。自分が好む音を追求していた。それは原音(仮に可能な限りソースに忠実な音を原音と呼ぶならば)というよりも、父の好む音であった。最後は信奉するMcIntoshを捨て、父のオーディオ仲間の推奨する真空管アンプにすべて取り替え、OTLのバイアンプ方式にしていた。ツイターはJBLのものを追加した。JBLのツイターのお蔭か最後にはそれなりに完成度を上げ、私の好みとはかけ離れているけれど、それなりに聴いていて面白いと思う音を出していた。
 その音は、あくまで原音を求めようとする私の行き方に多少修正を加えるだけの説得力を持っていた。私はこの音を聴きながら、オーディオは個人的なものであるから、これはこれで良いのだと思った。原音追求が見果てぬ夢であるならば、こういう楽しみ方もオーディオにはあることを認めるに至った。
 
 その父も亡くなった。妻は父の残した装置の音を聞く度に「お父さんだ」と言って涙を流していた。それほど人格の現れた個性的な音であった。置く場所もなく、真空管を私は使わないので、父には悪いがパトリシアンや真空管アンプは、父のオーディオ仲間に頼んで、YAHOOオークションで処分してしまった。もし愛用してくれる方がいるならば、その方が父も喜ぶと思い割り切った。
 ただし、MICROの重量型ターンテーブルRX-5000や、真空管のLP用プリアンプは記念品として手元に残してある。また、CD-transport MERIDIAN 500 DAコンバータ ASSAMBLAGE DAC-1は現在の我が装置の一部となっている。 FMチューナ Accuphase T-100は私の勧めたもので、唯一の国産品であるが、30年以上経つ今でもまだ現役として活躍している。さすがに音はやや古びてはいるが。
 

父の愛用したパトリシアン


 父は晩年、ショスタコーヴィチをよく聴いていた。私の手許には残してくれたCDが何枚かある。ショスタコーヴィチといえば、交響曲第5番くらいしか聴いたことがなかった。しかも私は、この曲も含め随所に現れるショスタコーヴィチ特有の戦闘風リズムに、非人間的な響きを感じて、ショスタコーヴィチをどうしても好きになれなかった。それ以来、ショスタコーヴィチを聴くことはなかったが、父の命日の7月28日に、残してくれたCDを数枚聴いてみた。
 交響曲第5番はともかくとして、11番「1905年」や最後の15番には少なからず感銘を受けた。ロジェストヴェンスキー指揮、ソビエト国立文化省交響楽団の15番は演奏も録音も良く、音楽としてはもちろんであるが、オーディオとして聴くにも面白い。これからはショスタコーヴィチを聴く機会も出てくるだろうと思う。これも父に感謝しなくてはならない。父に私の装置でショスタコーヴィチを聴かせたかったと、つくづくと思う。
 

ゴトーユニットとの出会い 

    私の母が、アキュフェーズ社長の春日さんの奥様と高等科が同級であったのが縁で、二度ばかりお邪魔して、ゴトーユニットをアキュフェーズ製マルチアンプで駆動されているの試聴させていただいた。このときの衝撃は大きいものであり、何時かはこのような装置を持ちたいものだと思った。しかし、ここまでオーディオにかける資金と、公団のマンション住まいでは装置を収納する部屋もないために、いつかはという夢でしかなかった。
 ゴトーユニットを開発者した後藤精弥氏とともに、世に広めるのに貢献された高城重躬氏の雑誌記事や資料なども読み漁り、何時かはという夢はますます膨らんでいった。
 
 スピーカは当時のブックシェルフ型の代表機種であるAR3a、次にダイヤトーンのDS3000と買い変えた。ROLANDのディジタル・ディレイやYMAHAのプロセッサーを買って音場再生にも挑戦したが、変な音色が付加されるのが気になり、長続きはしなかった。アンプはそのつど自作した。
 『無線と実験』の金田氏や安井氏や窪田氏などの製作記事の回路や使用部品は、大いに参考にさせていただいた。ただ、コードは何、抵抗は何、コンデンサーは何という、モノマニア的部品信仰には、電子工学的に理屈はつけられるが、合理的な説明は困難なので、これはしっかりした作りだから良いだろうと思う部品を使った。
 

マルチアンプに挑戦 

 その後、転職することになり、信州の富士見に家を新築した機会に念願であったゴトーユニットを購入し、4ウェイ・マルチアンプを組み立てた。
 
 ウーファはTADTL-1601aのダブルとし、バスレフ式のボックスに収納した。プリアンプ以降は完全平衡回路とし、チャンネル・デバイダーは6dB/oct.、専用パワーアンプ(平衡回路の差動2段、MOSFET出力)を自作した。この結果は『ラジオ技術』199510月号に発表させていただいた。平衡回路にしたのは、原理的に電源ラインなどから進入する外来雑音に強いことと、A級動作をする限りにおいては、電源回路の影響を受けない(電源の電流変化がゼロだから等価的には無限大の容量を持つ電源に等しい)はずだからである。電源もチョーク・インプット方式を採用した。
 
  『ラジオ技術』に記事を発表した直後のある日、後藤精弥さんからお電話を頂いた。あのゴトーユニットの後藤さんからということで、大変びっくりしたと同時に感激した。発表した記事に対するお礼とのことであった。「これでは売り物にはなりませんね」というコメントであった。たしかに自家用ということで作品としての完成度は低く、内容的にも練れたものではなかった。今になって思うと、基本的な発想こそ間違っていないが、よくこんな不完全なものを発表したものだと赤面する。
 
 36cmウーファ2発の低音のパワーはさすがなもので、定在波を抑えるのには苦労した。家は高気密断熱構造で、板張りの壁の内部にはグラスウールの断熱材がぎっしりと詰まっており、低音の吸音効果はそれなりに期待できる筈であったが、だめであった。音圧レベルメータで確認しながら、音波の山となる部屋のコーナーなどに、グラスウールの詰まったダンボールを重ねて体裁よく置いたり、天井にベニヤ板で包んだグラスウールを貼り付けたりした。これによって、定在波やフラッターエコーはかなり低減ざれ、随分とすっきりした音がするようになった。スピーカやアンプを云々する前に、部屋の音響特性がいかに重要であるかを実感した。
 
 これをしばらく楽しんだが、チャンネル・デバイダーを12dB/oct.に変更してみたくなり、これを期に、パワーアンプもバイポーラのエミッター・フォロワー無帰還0dBアンプに変更した。12dB/oct.の方が、音により透明感がでて満足のいくものであった。これも全て平衡回路で実現した。チャンネル・デバイダーはオペアンプ(NJM2114D)を用いたSallen-KeyButterworth特性である。 パワーアンプのゲインを0dBにしたのは、ゴトーユニットの能率が110dB/Wと高く、CDで音楽を聴く限りにおいては、DAコンバータの出力電圧が1~2Vであるため、DAコンバータ以降の電圧ゲインを必要としないことを経験したからである。
 
 パワーアンプのゲインが高いと、プリアンプでレベルを下げるため、チャンネル・デバイダーとパワーアンプではSN比の悪い領域で動作することになり、百害あって一利なしであることに気が付いたからである。市販の30dBもあるパワーアンプでゴトーユニットを使っておられる方がいれば、ご忠告申し上げたいと思う。ひどい場合には、スピーカーから残留雑音が聞こえる場合すらあるようである。残留雑音は極端な例であるとしても、これではゴトーユニットの真価を発揮できているとは到底言えないであろう。
  

McIntosh改造  

 父のMcIntosh MC2500は今は私のところにある。McIntoshのデザインは見事であり、いまだにこれを凌駕するものはないと思う。いつまでたっても飽きが来ない。アキュフェーズも実力では勝っても、デザインではまだ及ばないのではなかろうか。
 音が妙に刺激的で変だと思ったら、片チャンネルで微小に発振していた。フィードバック回路の引き回しが長く、この線をいじると発振が止んだ。出力トランスを介してフィードバックを掛けているから、位相余裕がなくなっているのだと考えられる。大変難しい回路であり、基本設計に問題がありそうである。
 
 チャーシーの作りやヒートシンクの取り付けなどは頑丈でしっかりしていて感心した。ヒートシンクそのものをシャーシから絶縁して、パワートランジスターは直接ヒートシンクに取り付けられていた。絶縁シートの熱抵抗を嫌ったためであろう。
 過入力やオーバヒートや出力保護回路の充実はさすがであった。一方、プリント板や入力端子、ボリュームなどは安物の感じがしたり、出力トランジスターが左右で違うものが使われていたりと、アメリカ製らしい大雑把なところもあって興味深かった。
 このアンプは業務用として設計されたものであろうか。音だけではなく作りも家庭用としてはきめの粗さを感じた。それともアメリカ人は、デザインは追求するが、細部には拘らないのかもしれない。
 
 その内、ノイズが出るようになったので、思い切って分解することにした。完璧な回路図が添付されていたので、改造は比較的容易であった。出力トランスを外し、ゴトーユニット用第一作目のパワーアンプで使っていたパワーMOSがあったので、これを再利用して6パラにし、アンプも1段アンプのfolded cascade型にして、すっかり改造してしまった。
 今は、ゴトーユニットのマルチアンプ駆動の低音用アンプとして活躍している。中身は全く違うが、見た目はMcIntoshそのものである。    
 

最後の改造?    

 12dB/oct.チャンネル・デバイダーとエミッター・フォロワー無帰還0dBアンプを10年近く楽しんだ。転勤などで数年のブランクがあったが、定年退職して少し暇ができたのを機会に、チャンネル・デバイダーを18dB/oct.へ変更してみたくなった。
 回路は、GIC型フィルターを用いることにした。信号経路のアンプの数が少なく、音の劣化が最も少ないと考えられるからである。アキュフェーズのチャンネル・デバイダーでも使っていた回路である。フィルター特性は位相変化がなだらかなGaussian特性とした。部品数も多く、平衡回路で実現するのは少し厄介なので、今回は残念ながら平衡回路を断念することになってしまった。
 
 実のところはアキュフェーズのデジタル・チャンネル・デバイダーにしたかったが、年金生活となり手元不如意でもあり、これは諦めることにした。原理的には、スロープ特性、各ユニットの位相調整など理想的である。
 デジタルは大いに魅力的であるが、問題がないわけではない。一つはボリュームの問題で、アキュフェーズはデジタル・プリアンプとの併用を前提としているようだが、両方揃えるのは大変である。デジタル・ボリュームもビットを落とすのだろうから、低レベルではDACのアナログ出力に劣化が生じないのか疑問が残る。
 理想的にはDAC後に、4ウェイなら4連のアッテネータをパワーアンプとの間に設けることであろう。DACの質も問題になるだろう。中途半端なものだったら、アナログの方がましかもしれない。CDプレーやのようにDACを自由に選べないのも課題として残る。
 
 パワーアンプもエミッター・フォロワーを止めて、ゲインが0dBのヴォルテージ・フォロワーの負帰還アンプに挑戦した。差動1段、差動2段、1段アンプのfolded cascade回路、電流帰還など、種々の回路をブレッドボードで試みた。
 その結果、0dBアンプが最も作り易い1段アンプのfolded cascade回路を採用した。高速オペアンプでよく用いられている代表的な回路である。増幅段数が1段と見なされ、ポールの数が少ないため、パワートランジスターを用いてヴォルテージ・フォロワーにした時でも、負帰還の安定性に優れていて作り易い。歪率も容易にオーディオ用オペアンプ並みの0.001%以下に出来た。
 
 田舎では部品集めには苦労するはずであったが、幸いインターネットの通信販売のおかげで、秋葉原へ出向くよりも簡単に入手できた。送料はかかるが、交通費を考えれば同じことである。 これが最後の改造になるかどうかはまだわからない。何時も冬になると、忘れていたアンプいじりを思い出し、何やかやと改造したくなるからである。これは今回の改造の完成度にもかかっていることである。  
 

装置の将来    

 この年になると、私がいなくなったあと、この装置がどうなるのかとふと思うことがある。子どもは多分使わないだろうから、やはりYAHOOオークションのご厄介になるのかと思う。これはこれで結構であるが、せめていくら位で売れそうかぐらいは伝えておかなければならないだろう。何れにせよ、装置の取り扱い説明書とシステムの概要は他人が見てもわかるように、文書で残しておかなければならない。
 

また改造することに

 2015年1月10日、に今まで愛用していたCDプレーヤ(MERIDIAN500)とDAC( ASAMBLAGE DAC-1.5)をDENONのDCD-SX1へ変更した。この時の音の変化は劇的で、CDプレーヤの進歩に驚かされた。このDCD-SX1には、最近のハイエンド機には標準となっている、バランス出力端子が装備されている。DACの動作が差動なので、その差動出力をそのまま外に出していることになる。差動出力はオペアンプで通常のアンバランス出力に変換される。回路的には、バランス出力で使う方がスマートであると言える。

 音の劇的な変化に触発されて、このバランス出力をそのままメインアンプまで引き伸ばしたいと思い始めた。実は、ゴトーユニットを購入して、最初に試みたのは、6dB/oct.のチャンネルデバイダーを内蔵した、差動型パワーアンプで、バランス回路を採用した。理由は、バランス回路は同相ノイズ成分が打ち消されることと、バワーアンプでは、A級動作をしている限り、回路電流は常に一定であるから、電源系の影響を排除できるからである。これらは、音に良い結果をもたらすものと期待した。トータルの回路電流が信号で変化しないから、原理的には無限大の容量の電源を持つことと等価である。

 今回の全段バランス型のチャンネル・デバイダー内蔵パワーアンプは、当初の思想に戻したということである。気持ちの底に残っていた一抹の不満を解消したということでもある。あえてバランス型にこだわるのは、原理的に見て優れているからである。「原理的に良いものは音も良い』は常に変わらぬ私の信念でもある。
 
 しばらくは全段バランスGIC型を聴いていたが、時々音がきつくなることがあった。調べてみると、チャンネル・デバイダーの動作が不安定で、超広域の異常発振を起こしているようである。バイパスコンデンサーを補強したり、一部のオペアンプを交換してみたりしたが、どうしても解決策が見つからない。遂に分解して調べてみると、配線の回り込みが一因らしい。回路規模が大ききためと、パワーアンプの帯域がMHz領域まで伸びているのが原因のようだ。簡単には直りそうもないので、意を決して作り変えることにした。

またまた改造することに

 この時、ゴトーユニットを購入して、最初に試みた6dB/oct.のチャンネルデバイダーの音が良かったことを思い出した。18dB/oct.のGICで特性本位の複雑なものに挑戦してみたが、複雑すぎたようである。そこで原点に立ち返り、シンプルな6dB/oct.に戻ってみることにした。ただし、低音と中音のクロスオーバーだけは急峻にしたいので、12dB/octにすることにした。12dB/octはオペアンプを使ったSallen-Key型で実現できるので、回路も比較的シンプルである。
 

GIC型従来機からの変更点

(1)クロスオーバー周波数は、現状のものに特に不満はないので、GIC型と同一にする。
(2)パワー・アンプのゲインは0dBではなく、6dBとした。理由は、パワーアンプの発振対策である。オペアンプにトランジスターを追加する形式にしたため、位相マージン(ゲインマージン)を取る必要が生じた。0dBでは余裕がなく、超高周波で発振する。また、現行機の0dBではCDによってはゲンイがもっと欲しいと思うことがあり、余裕を持たせる意味もあった。
 
 通常は、ボリュームを最大位置から-1.5dB位絞って使っている。CDプレーヤーをDCD-SX1にしてからは、少し大きすぎる音であるが、最大位置で使うことが多くなった。今回は、+3dBの余裕が出たことになる。
 ボリュームには、今まで22接点のアッテネーターを用いていた。使用位置が最大位置周辺に固定されているので、22接点もある必要はなく、6接点のものに変更する。抵抗値も、今までの20KΩから10KΩに下げることにする。常用位置は1.5dBステップで、常用外は3dBステップまで荒くして、-10dBまで絞れるようにした。めったに聴かないが、録音レベルが高いポップス系などもこれで対処できる。
 
(3)各帯域のレベルを調整できないと音作りができないことを痛感したので、各帯域にアッテネーターを付ける。ステップは1dBとして、細やかな調整ができるようにする。アッテネーターは一度調整すれば頻繁に動かすことはないから、ケースではなく、プリント基板に取り付ける。こうすることで配線が短くコンパクトに組み上がる。
 
(4)今までのメインアンプは、ディスクリートで組み、パワートランジスターには100WクラスのMOSFETを用いていた。出力はA級、3Wである。高々3W程度のアンプに100Wクラスのパワートランジスターを用いたのは、直線性の良い領域を広く取りたかったからである。しかし、中音域以上のアンプの最大出力は、私の部屋で聴く限り0.25Wを超えることはない。これならば、デバイスの直線性を考えても、20Wクラスの低出力型バイポーラ・トランジスターで十分いけそうである。
 
 東芝の2SA1930/2SC5171は、データーシートで調べると、コレクター電流が10mAから500mAの範囲で、直流電流増幅率がほぼ一定である。最大出力を0.25Wとすれば、A級動作をさせるバイアス電流は16Ω負荷では88mAとなる。ピークでもこの2倍の176mAであるから、このトランジスターで余裕を持って直線領域の良い所で動作可能である。
 しかも、2SA1930/2SC5171はfTが200MHzと高く、Cobは16pFと低い。高周波特性がよくなることから、音への好影響が期待できる。これならば、最新の超低歪オペアンプの出力をブーストする形で、直接パワートランジスターをつなげても、安定動作が可能であろう。特性的にも理想的なアンプが出来そうである。
 

結果

 各帯域のレベルは18dB/octの時とほぼ同じで、中音に対して中高音を-3dB、高音を-2dB下げた。中高音と高音を中音と同じレベルにすると、周波数特性には顕著に現れないが、録音によってはヴァイオリンの音の高音域がきつくなりすぎて聴きずらくなる。

 
 低音の100Hzを中心とするピークは、部屋の共鳴によるものと思われる。中音と中高音のクロスオーバ付近にディップが見られる。ウーファとスコッカーの極性を正相にしても逆相にしても現れる。それ以外は、ほぼ平坦な特性をしている(周波数特性はシステム構成を参照)。


 時間をかけないと真価はわからないが、一聴した感じでは、今までの18dB/oct.とは随分違った印象である。18dB/oct.の方が、透明感があった。時々ハッとするような弦の響きを感じることがあった。そのかわり、ユニットの影響が現れ易く、中高音域が目立ちすぎるきらいがあった。
 
 これに対して6dB/oct.では、ユニット間の重なりが大きいためか、各帯域の繋がりが良いようである。各々のユニットも目立ち過ぎることがないようだ。音のまとまりが良くなったようである。総合的に見て、十分に満足できる音をしている。
それぞれに一長一短があり、どちらが良いかは一概には言えない。再生音は完璧ではないから、楽曲や録音にも影響される。
 

オーディオ雑感

 

  • オーディオ装置における重要性の順位 アナログとディジタルの音の違い  
  • タンノイの音  SACDとSHM-CD  ケーブルによる音の変化
  •   録音の良否と装置の音 等身大の音  ホールトーン  色付けされた音  
  • 音の解像度  音楽家とオーディオ 
  • オーディオ装置の良し悪し   過去のものになった趣味としてのオーディオ  
  • 原音再生という幻想 PCオーディオについて    安直すぎないかハイレゾオーディオ   ラウドネス・コントロールの有用性  

 

オーディオ装置における重要性の順位

 重要性から並べると、①部屋、②スピーカ、③チャンネル・デバイダー、④CDプレーヤーおよびDAコンバータ、⑤アンプの順であろうか。
 

①部屋

 録音された音をできるだけ色付けなく再生するためには、部屋の定在波やフラッターエコーを抑え、残響を適度にコントロールしなければならない。
 

② スピーカ

 ゴトーユニットのような大型の高能率ホーンは素晴らしい。大編成のオーケストラ曲のフォルテッシモでもびくともせず、生々しく再現してくれる。一方では、ソロ楽器の微弱な消え入るような繊細な音も完璧に再生してくれる。
  一方、小型のブックシェルフタイプのスピーカにも良さがある。小さい部屋で音楽をのんびりと楽しむには、小型スピーカの方が適している。低音の伸びやフォルテッシモの余裕こそないが、音そのものは美しい。
 大型ホーンシステムを寝転がって聴くことや、BGM的に聞くことは気分的にできないが、小型スピーカだとこれができる。部屋に合わせて生活の中でどのような使い方でもできるのが、小型スピーカの最大のメリットである。
 

 ③チャンネル・デバイダー

 マルチアンプ方式では、スピーカと同程度にチャンネル・デバイダーが極めて重要である。カットオフ周波数の選択、フィルターの減衰特性、フィルター回路の方式等、要因は幾つもあり、これがうまくいかないとマルチアンプは本領を発揮できないばかりか、ネットワーク方式にも劣ってしまう。使用するアンプの数も、可能な限り少なくする工夫が重要である。
 スピーカーが良ければ、最もシンプルな6dB/octのパッシブ・フィルターが使える。高減衰特性が必要な場合には、GIC型フィルターが最少のアンプ数で好みの減衰特性が得られる優れた方式である。
  原理的には、ディジタル方式が良いとは思うが、DAコンバータの問題や、ボリューム・コントロールの方法など、課題が無いわけではない。  
 

④CDプレーヤおよびDAコンバータ

 CDトランスポートによる音の違いを実感し、大変驚いた。ディジタルだから、音には影響しないと思っていたからである。CDトランスポートによって音が変わるのは、ディジタルとはいえ波形なまりがあると、DACのアナログ出力波形に影響を及ぼすからであろう。
 DACは、ディジタル信号でスイッチングをして重み付けされた電流を加算したり、あるいはディジタル信号そのものを積分してアナログ信号に変換したりするから、元のディジタル信号に波形なまりやジッターがあれば、変換されるアナログ信号に影響を与えるはずである。近年、ディジタル信号のジッターが重要視されているのはもっともだと思う。 
 ディジタル信号のケーブルでも音が変わるというのも、ケーブルにより波形なまりが変化するからであろう。光ケーブルはディジタル部とアナログ部が電気的に遮断されるため、ディジタル部からのノイズの進入が防げるから良いとされている。しかし、光ケーブルでは電気→光、光→電気の二つの変換を行うが、この変換で波形なまりとジッターが著しく増加する。そのために規格が設けられてはいるが、ディジタル波形の劣化は無視できない。
 CDからの読み込みエラーも、関係しているのかもしれない。これがどのように音に影響するのか、私はまだ実感してない。
 DACの重要性は言うまでもなかろう。CDはほとんどこの部分で音が決まってしまうくらい重要である。ディジタル信号処理、DAC素子、IV変換用オペアンプ、LPF、バッファー・アンプ等、音を決める要因が幾つもある。 かつてDACを自作した時、オペアンプによる音の劣化が著しく、抵抗によるIV変換とディスクリートによるアンプに変更することで大変良い音になったことを体験した。現在はオペアンプが良くなったので、このような問題はほぼ解決した。
 

 ⑤アンプ  

 アンプについては、ゴトーユニットの能率が極めて高いためか、低能率のブックシェルフタイプのスピーカの時よりも重要性を感じなくなってしまった。110dBもの高能率のスピーカをマルチアンプで駆動する場合には、アンプの出力は1Wもいらないから、パワーアンプの課題は大いに軽減される。A級動作にしても消費電力は少なくてよいから、これからのエコ時代にもマッチしている。
 6Ω負荷で90dB程度の低能率スピーカを鳴らすためには、100W以上のパワーアンプが必要になる。スピーカーの能率が低くなるほど、パワー・アンプの重要性が増す。
 

アナログとディジタルの音の違い  

 アナログ方式とディジタル方式の違いは、歪みとダイナミックレンジに現れる。ディジタルは圧倒的に音の透明感と新鮮さに優れている。ディジタルは大音量の再現力に優れていることはもちろんでであるが、ピアニッシモの表現力によりその特徴が出ている。アナログでは微弱な音はノイズで汚されてしまうが、ディジタルではかすかな音までほぼ完璧に録音されている。
 ディジタルはダイナミックレンジが広いため、曲のピアニッシモの部分では音量はアナログに比べて小さくなる。このため、小さい音の表現力が乏しい装置だと、ディジタルの場合は音に精彩さを欠いてしまう。アナログは平均音量が大きいので、音の透明感には乏しいものの豊かに聴こえる。ディジタルよりアナログがよいと言われる場合、小さい音の再現性が良くない装置で聴いていることが原因ではないかと思う。
  音量を上げると生き生きとしてくる装置というのがある。微弱な音の再現力が乏しくても、音を大きくすれば、大抵の装置で生き生きと鳴るものである。迫力ある音というのは、ある程度の装置であれば音量を上げさえすれば出てくる。得てしてこういう装置では、ディジタル音源よりもアナログ音源の方が良い音に感じられるのだろう。
  

タンノイの音    

 大学時代の友人は、タンノイの最高グレードのスピーカを、これも最高クラスのアキュフェーズのアンプとCDプレーヤで楽しんでいる。先日この音を聴かせてもらった。
 British soundは「いぶし銀のような音」という先入観があったので、思っていたより華やかな響きの音で驚いた。あの響きが好きな人にはたまらないのだろうが、私には広域の刺激音が気になってしょうがなかった。弦も、ピアノも、高い音のピーク音はつぶれてしまっている。人の声は、別人のように聞こえた。スーピーカの広域特性の暴れが原因なのだろう。広域のレベル調整や、装置のチューニングで直るような問題ではないので、グラフィック・イコライザー(ボイシング・イコライザー)で、原因となる広域の特定の周波数のピークを押さえてやるとか、スーパーツイターを追加するとかが、可能な解決策ではないだろうか。  
 

SACDとSHM-CD    

 SACDCDを聴き比べると、SACDの方が、余韻の豊かさと音の深みが増すように思える。この傾向は、CDの材質の変化でも同じように感じる。私の耳は10KHzを少し越えると聞こえないので、世の中でよく言われる、可聴帯域外の音の有無によるものではないと確信している。SACDにしろ、SHM-CD(ポリカーポネイトを用いたCD)にしろ、可聴帯域の音がより完璧になることが理由ではないだろうか。より正確に言えば、ディジタル信号がより完全になることにより、DAコンバータの出力波形がより原音に近づくためと考えている。20KHz以上の音の有無は関係ないのではなかろうか。SHM-CDが安価になり、これに置き換わることを願う。  
 それにしても、録音の良し悪しの方が大きいと思う。録音による違いを10とすれば、SACDによる違いは1以下ではないだろうか。  
 

ケーブルによる音の変化    

 ケーブルにより音が微妙に変化することは体験している。しかし、ゴトーユニットにしてから、他に音を左右する本質的な事柄が幾つか存在することを実感し、重箱の隅をつつくようなケーブルの違いには関心をなくした。多くのオーディオマニアにとっては、ケーブルしかいじる所がないので、高価な物なら良いだろうと、とっかえひっかえするのが実情ではないだろうか。

電源ケーブル

 柱上トランスから部屋までのACラインの引き回しを考えれば、コンセントからのケーブルの違いはナンセンスではないか。コンセントの接触抵抗には注意を払うべきであるが。ラインノイズの低減が本質的に重要であろう。  

信号ケーブル

 半導体内部のアルミ配線、ボンディングワイヤー、リード端子、プリント基板の銅箔配線、アンプ内の配線などを考えると、信号ケーブルだけに凝ったところで仕方が無いような気がする。出来るだけ短くすることであろう。自作なら、信号ケーブルを可能な限り少なくするようなシステム構成が可能である。

スピーカケーブル

 他のケーブルより変化の大きな所だと思う。大電流、スピーカを含めたインピーダンス、NFBをかけたパワーアンプの負荷となること、などを考えると無視し得ない影響があるかもしれない。能率の低いスピーカでは特に影響が出やすい。ちなみに、高能率のゴトーユニットでは、ケーブルによる違いは感じられなかった。パワーアンプをスピーカのすぐ近くに置くことが、何よりも重要である。スピーカのボイスコイルはアルミ線であり、スピーカの端子は意外と安物であることもお忘れなく。  
 

録音の良否と装置の音    

 仮に、オーディオ装置を、上の上、上の中、上の下以下と三つに分類した場合、以下のように定義することが出来るかもしれない。

上の上

 録音の質やソースの良否がほぼ完璧に聞き分けられるが、悪いソースでも、それなりに音楽を楽しく聴くことが出来る。音が良く、かつ電気特性に優れる装置がこれに該当する。  

 ソースの粗が良くわかる。装置に合ったソースはいい音で聴けるが、合わないと聴きづらくなる。ソースを選ぶ装置であり、かつての海外製の名機といわれる装置に多い。  

 一般の装置がこれに該当する。ソースの良否は明確には現れない。悪い録音でも、案外ときれいな音に聞こえる。FM放送を楽しめる。日常生活の中で、気軽に音楽を楽しむのに適している。   等身大の音    オーディオをやっている人は、装置の限界を知っているので、再生能力の範囲内で音を聞いてくれるが、オーディオに興味のない妻などの批評は実に厳しい。生の音とストレートに比較されるからたまらない。私の装置で生に近い音で聞けるのは、せいぜい室内楽までである。  
 実物に近いスケール感で聞こえるのはどこまでか。ソロ楽器はピアノも含めほぼ合格だと思う。弦楽四重奏曲は目の前に四つの楽器が展開されるように聞こえるから、これもほぼ合格。弦楽六重奏曲は、四重奏曲とのスケール感や音の豊かさの違いがはっきりと再現されるのでなんとか合格。どうも私の装置の限界はこのあたりのようだ。オーケストラになると、圧倒的な迫力で聞こえはするが、圧縮された音という印象は拭えない。恐らくオーケストラを等身大の音で聴くとなると、楽器の数から推定して六重奏の10倍、すなわち10倍のスピーカが必要かもしれない。  
 

ホールトーン    

 ウィーンの楽友協会大ホールの音は衝撃的だった。オーケストラは黄金に装飾されたホールに、視覚的にも音響的にも完全に溶け込む。残響が予想以上に豊かで、ポリーニのピアノソロは、慣れないうちは不鮮明で物足りなさを感じるくらいだった。
 残響が豊かなホールトーンは、低域が豊かに響く。モーツァルトの小編成のオーケストラでも、低音域が実に厚みのある音で鳴り響く。音のバランスとしては、高域がだら下がりで、中音域から低域にかけて盛り上がったような感じである。
 家に帰ってから早速我がステレオを聴いてみると、明らかに高域が出すぎている。低域のフラット気味で、ホールの音に比べると、薄っぺらい。そこで、楽友協会のホールの音に近づけるべく、中高音と高音のレベルを、中音に比べて4dB下げ、低音を持ち上げてみた。このバランスでウィーンフィルのCDを聴いてみると、現場で聴いた音を髣髴とさせるようになった。他の様々なCDもこれで聴いてみたが、音が豊かで、時として聴こえるCDの録音による高域の刺激もなくなり、音楽そのものを楽しめる音になった。これで、マルチアンプに付いてまわるレベル調整の悪夢から、開放されたようである。オーディオ的ではないから、オーディオマニア諸氏には物足りないかもしれないが。
 理論的にも、残響はホールの広さから高域よりも低域の音圧を高めるから、高域を下げ低域を上げることは、ホールの響きに近づくはずである。  
 

色付けされた音

  色付けされた音とは、サングラスをかけて景色を見るようなものであろう。ゴトー・ユニットも色付けは皆無ではないが、非常に少ないと思う。市販のスピーカーは、非常に高価なものでも色付けが感じられる。特に、小型のスピーカほど、この傾向が強いようだ。
 色付けは、悪いことばかりではない。かえっていい音に感じられることも多い。あたかも、色の付いたフィルターを通して見た方が、景色の美しさが強調されることに似ている。夕焼けは赤いフィルターを、青空は青いフィルターを通した方が、色が強調されて美しく感じられるのと似ている。色付けのある音は、ある種の楽器の音が美しく響く。ピアノの音が美しいとか、弦の音がいいとか。  しかしながら、色付けされたスピーカを聞いていると、どのCDも同じような音で鳴ることに気が付く。演奏者による微妙な音色の差が、出にくくなるのだ。録音が良くても悪くても、同じように聞こえる。ピアノの音は良いが、弦の音はもう一つとか、この逆であったりする。自分の好みに合えば非常に良いスピーカーということになるが、どのソースでもいい音を聞かせるということはない。
 

音の解像度  

 写真やテレビ映像の解像度と同じように、音にも解像度がある。細かい音がきちんと聞こえるとか、オーケストラの各楽器の音が鮮明に聞き分けられるとかいったことである。解像度の高い写真がいつも美しいとは限らないように、解像度の高い音が常にいい音だとはいえない。しかし、解像度のよいカメラはいいカメラであるのと同様に、解像度の高い音は、良い装置の証である。
 ところで、能率の悪い小型スピーカは、きれいな音はするが、解像度が低いようだ。これに対し、能率の高い大型スピーカには、解像度の高いものが多いようである。写真にたとえれば、コンパクトカメラと一眼レフとの違いであろうか。レンズが大きい方が、解像度が高いのと似ている。コンパクトカメラでも、結構美しい写真が撮れるが、一眼レフで撮った写真と比べると、一目瞭然である。   QUADの小型スピーカを実にいい音で鳴らしている人がいる。デザインもよく、ログハウスの広い部屋で美しく響いていた。最初は、ゴトーユニットのような大型スピーカなど必要なのかなとふと思ったくらいだ。でもしばらく聴いていると、音は美しく、良い響きであるが、音の解像度が低いことに気がついた。違う曲を聴いてみても、みな同じような音がする。解像度が悪いだけでなく、音に色付けもあるようだ。
 なぜ、低能率の小型スピーカは解像度が悪いのか。この理由はよく分からない。レンズの精度のようなことが、スピーカにもあるのだろうか。  
 

音楽家とオーディオ  

 先日、チェリストの藤原真理さんが語る宮沢賢治の番組で、ゴトーユニットが映っていた。藤原真理さんがゴトーユニットで音楽を聴いていることを初めて知った。これは驚きだった。というのは、プロの演奏家で、オーディオにこだわりのある人は少ないからだ。忙しいのか、仕事以外では音楽を聴こうとしないのか、演奏家にはオーディオ装置には無頓着な人が多いように思われる。それに、演奏する以外の曲を聴くこともないようだ。素人の音楽愛好家のほうが、よほど色んな曲を聴いている。
 私の妻もピアノを弾くが、オーディオには興味がない。常に生の楽器に接していると、機械の音には興味を持てないようだ。CDを聴く時も、曲を勉強するためか、気分転換に聴く。小さなステレオの音で充分満足している。それどころか、You Tubeの貧弱な音でも特に不満はないようだ。
 音楽が好きだけれども、自分は才能もなく演奏も出来ない。こういう人がオーディオにのめりこみ、様々な作曲家の曲を集め、自分の部屋をあたかもコンサートホールのようにするのであろう。  
 

オーディオ装置の良し悪し  

 その装置の音が良いのか悪いのか、どれだけソースに近い音がするのかは、聴き手の主観や経験に左右されて、なかなか客観的には決められません。オーディオ装置の音の判定は、本当に難しいものです。
 そこで一つだけ判定基準を設けるとすれば、音の良し悪しというよりは、その音を本気になって聴くことが出来るかどうかということです。言い換えると、きちんと対峙して聴きたくなるような音かしているかということです。目の前で生のオーケストラが演奏しているとき、何かをしながら聴くということはしないものです。下手な演奏であったとしても、仕事をしながら聴くというようなことはしません。生の演奏を前にして、何かをしながら聴くということは出来ないものです。
 これがオーディオ装置から出てくる音となると、BGM的に、聞き流すことが出来てしまいます。この聞き流せるというところが曲者です。もし、その音が生さながらに、迫真に迫るような音だとしたら、聞き流すことはできなくなるでしょう。この聞き流せないような音が出ていれば、その装置は本物であると言えるのではないでしょうか。  
 

過去のものになった趣味としてのオーディオ

  自作オーディオは過去のものとなった。いまどき半導体を集めてアンプを組み立てたり、スピーカ・ユニットを買ってきて、箱を作ってスピーカ・システムを組立たりする人は、極めて稀であろう。もうすっかり過去の文化となってしまったと言ってよい。
 半導体技術の目覚ましい進歩によって、オーディオがディジタル化したことによる、必然的な帰結と言ってもよい。ディジタル化によって、音源の質は著しく改善され、原音により忠実な音を求めることが容易になった。しかし、その結果として、スピーカから出る音をとことん追求する風潮が衰退したことは皮肉である。良い音が簡単に手に入り、手軽に再生できるようになったことにより、音にこだわるということ自体が意味を失ったのかもしれない。
 さらに、技術が進歩すると、個人の手から技術自身が離れて行ってしまう。個人の能力を超えたところに技術が、そして製品自身がいってしまう。ブラックボックス化するといってもよい。今日の製品は、オーディオ機器に限らず、いじりまわすことが出来ない。いじりまわすっことが、趣味としての自作オーディオの真髄であったから、自作オーディオが消滅していくことは時代の必然であろう。  もう一つの要因として、機械としての不完全さが趣味にとっては必要である。アナログ時代には、音に対して常に不完全なものを感じ、不満を持っていた。だからこそいじりまわして、少しでもましなものにしようとした。そこに趣味性が生まれたのである。今のディジタル機器は、性能が著しく進歩して、アナログ時代ほどの不満を感じなくなった。たとえ不満を感じたとしても、手を加えて改良することは不可能である。そのまま受け入れるか、捨てるしかないのである。もう趣味の世界ではなくなった。  
 

原音再生という幻想  

 今でもオーディオ雑誌などに原音再生という亡霊のような言葉を見かける。はっきり言って、原音再生は幻想である。映像を例にして考えると、このことは明らかであろう。
 テレビの高画質化が進んでいるが、原画再生という言葉は聞かれない。これは、映像に関して、ディスプレイの再生と原画とは、どんなに高精細化が進もうと別物であることが明白であるからである。せいぜい、「まるで本物のようだ」と感じるだけだ。それ程に人間の目は、実物と再生画像の違いを明確に区別できるからである。実物だと感じさせるためには、解像度や色の再現だけでなく、表面の質感や立体感というところまで再現されなければならないだろう。つまり、原画再生のためには3次元の立体再生も必須になる。
 幸いに、音の方は立体再生が一応可能である。完璧ではないが、立体感は再現できる。しかし、ホールの音場を、ホールとは大きさも形状も全く異なるオーディオルームで再現することは、極めて困難である。この一点をとってみても、原音再生が不可能に近いことは明白であろう。原音再生は、あくまでもオーディオファンの夢であって、現実的な目標ではありえない。せいぜい、「まるで本物のようだ」と感じることができれば、最高の出来である。そして何よりも肝心なことは、音楽を楽しむことが出来るのに十分な音かどうかということであろう。  
 

PCオーディオについて

 PCオーディオあるいはネットワークオーディオが普及しつつある。オーディオの流れは確実にネットワークの方向に向かっている。技術の発展の必然的な方向であろう。
 ただ気になるのは、USBPCにつないで、小形の装置で済まそうとする傾向があることだ。ディジタルはいくらでも小型化できるし、装置の値段も、汎用の半導体を使えば、いくらでも安くできる。これが悪いというのではないが、少し安直すぎるのではないかと思う。当然、スピーカも小型になる。最近は、モバイル機器の普及から、ヘッドフォーンが愛用されている。ヘッドホーンの新製品も目白おしである。
 従来のサンプリング周波数が44.1KHz、解像度が16bitCDに対して、PCオーディオでは、ハイレゾ音源と称して96KHz/24bit あるいは192KHz/24bitである。CDの音源に比べれば、はるかに高解像である。したがって、未知の可能性があると言える。
 しかし皮肉なことに、CDは高級オーディオ、つまり重量級のプレーヤ、アンプと大型スピーカからなる、本格的な装置で聴かれているのに対して、ハイレゾ音源と言われているものは、比較的安価で簡便な装置で聴かれている。従来のCDの音源は、限界近くまで追及され再生されているのに、ハイレゾ音源の真価はほとんど発揮されていない。これは、大いなる矛盾である。
 CDにもSACDというハイレゾ音源があるが、SACDCDを駆逐するような動きはない。価格が高いことと、手に入る音源(演奏)が限られていることが原因であろう。CDでも十分ではないかというオーディオ・ファンの評価も一方ではある。人間の耳に、20KHz以上が必要かどうかに関しては、まだ科学的な結論は出ていないように思う。多くは、主観的な評価や見解である。私のように年を取れば、20KHzはおろか10KHzも満足には聞こえない。
 PCオーディオにもSACDと同じ問題が残される。ディジタルだから、性能はいくらでもあげられるが、スピーカや人間の耳といったアナログ部分が、それに追いつくかどうかである。また、ハイレゾ音源に見合った、価値のある音源がどれだけあるかという本来的な問題もある。
 PCオーディオが本格的なオーディオの主流として育っていくのか、その行方を注視したい。  
 

安直すぎないか ハイレゾ・オーディ(High-Resolution-Audio)

「ボーナスはこう使え 5万円でそろう憧れのハイレゾ環境」と題するコラムが朝日新聞に載っていた。
  CD44.1KHz/16bit)を越える、192KHz/24bitあるいは96KHz/24bit のハイレゾ音源がインターネットを中心に普及し始めた。ソニーのハイレゾ対応ウォークマンの売れ行きが好調のようである
  ハイレゾ音源は、それなりのアンプとスピーカで初めてその真価が発揮できるものだ。5万円程度の装置でも、ハイレゾ音源を聴くことはできるだろうが、どれほどの意味があるのか疑問である。安物の装置でハイレゾ音源を聴くよりも、しっかりした装置で従来のCDを聴く方が、はるかに良い音がすることは間違いないだろう。  
 ハイレゾオーディオが安価に手に入ることは、デジタル技術のおかげであるが、安価ゆえにお手軽になってしまう危険性が常にある。かつての「高音質」を追求した本格的なオーディオが衰退し、安っぽい「低音質」が支配する時代となった。皮肉なことに、この「低音質」化をもたらしたのはデジタル技術である。デジタル技術はCDによる「高音質」をもたらしたが、同時に、「低音質」を普及させる結果にもなってしまった。
  「低音質」をもたらした元凶は、インターネットの通信容量の制約と、記憶メディアの制約である。音源を圧縮しないと、実用レベルで配信したり、多くの曲を携帯することが出来なかったからだ。MP3などの音声圧縮技術がこれに一役買った。街中で携帯プレーヤで音楽を聴くだけなら、MP3でも間に合う。  
 この「低音質」は人の耳を慣らしてしまう。テレビの音に満足して音楽番組を聴いていたり、パソコンのYouTubeの音に甘んじている人がいるのは驚きだが、これが現実である。
   しかし、デジタル技術は幾何級数的に進歩する。CDの3倍以上の情報量をもつハイレゾ音源をパソコンで扱い、携帯端末で持ち運ぶことが可能になった。ネットワークのブロードバンド化とフラッシュメモリーの大容量化によるものである。  
 こうして「低音質」からいきなり「超高音質」になったわけだが、この「超高音質」を聴く環境は、まだ「低音質」のままのようだ。ネットワーク・オーディオと銘打って、パソコンと繋ぐハイレゾ・オーディオの装置が発売されているが、パソコンをいい音で聴くという発想であって、本格的なオーディオの世界にはまだ届かないようである。
  ハイレゾに対応した携帯音楽プレーヤが各社から販売されている。これに合わせて、5万円以上もする高級イヤホーンが売れている。イヤホーンはスピーカに比べて容易に高音質が得られるため、ハイレゾ音源の聴き方としては理に叶っているといえる。
  これをきっかけにして、かつてのオーディオブームが復活してほしいものだ。そのためには、優れた演奏と録音の音源が、CD並みの値段で手に入るようになることが必要不可欠である。既にあるSACDCDに取って代われないのは、まさにこの限界を突破できないからだろう。  
 

ラウドネス・コントロールの有用性を認識

 今まではトーン・コントロールやラウドネス・コントロールを毛嫌いしていたが、息子の使っていたAVアンプで、小型のスピーカを鳴らしてみて、この機能は必須であることを痛感した。
 大型装置で、原音に近い大きさの音量で聴く場合には、周波数特性はフラットに近い方が良い。しかし、小型のスピーカで、生活空間で音楽を聴く場合は、音量がどうしても小さくなるから、周波数特性がフラットだと低音の量感や高域の音が欠乏して、つまらない音になってしまう。やはり、Fletcher and Munson の等ラウドネスカーブに従った補正をすることは欠かせない。    
 昔は、こういった回路を経由すると、音の質が低下したりしたが、最近のアンプではそのようなこともなくなってきた。このような音を豊かに響かせる補正は、積極的に使うべきだと思うようになった。実際にそうなっていると思う。